浪潮英信NF195E服务器使用教程
2026-01-02 12:15:45
0浏览
收藏
你在学习文章相关的知识吗?本文《浪潮英信NF195E服务器使用指南》,主要介绍的内容就涉及到,如果你想提升自己的开发能力,就不要错过这篇文章,大家要知道编程理论基础和实战操作都是不可或缺的哦!
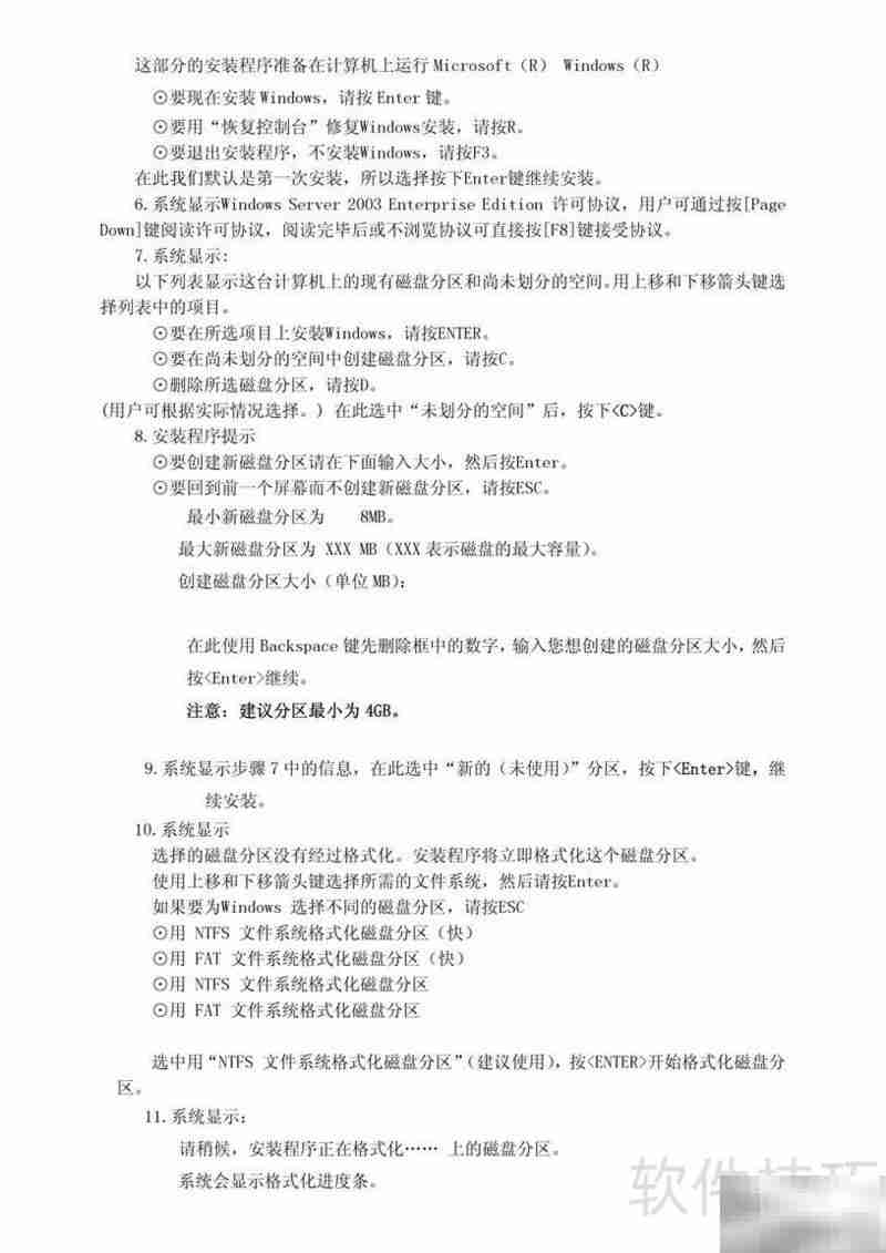
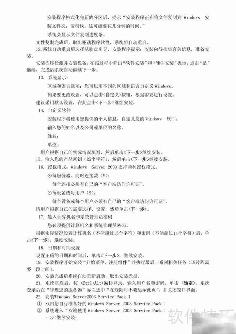
浪潮英信NF195E节能服务器用户手册V1.0全面解析设备操作流程与典型故障应对策略,助力用户熟练掌握使用方法,保障系统稳定高效运行。
浪潮英信NF195E节能服务器用户手册V1.0系统阐述各项功能操作步骤及常见问题解决方案,便于用户迅速上手,优化运维效率。










到这里,我们也就讲完了《浪潮英信NF195E服务器使用教程》的内容了。个人认为,基础知识的学习和巩固,是为了更好的将其运用到项目中,欢迎关注golang学习网公众号,带你了解更多关于的知识点!
Java项目内存优化与环境搭建教程
- 上一篇
- Java项目内存优化与环境搭建教程
- 下一篇
- HTML5空格怎么输入?常用空格代码与快捷键
查看更多
最新文章
-
- 文章 · 软件教程 | 2分钟前 |
- Win10查看内存时序,CPU-Z与Thaiphoon教程
- 190浏览 收藏
-
- 文章 · 软件教程 | 3分钟前 |
- 漫蛙漫画防走失入口最新链接
- 476浏览 收藏
-
- 文章 · 软件教程 | 6分钟前 |
- 禁用Win11自动更新,彻底解决系统烦恼
- 412浏览 收藏
-
- 文章 · 软件教程 | 6分钟前 |
- Word分页两栏三栏设置方法
- 409浏览 收藏
-
- 文章 · 软件教程 | 7分钟前 |
- Win10驱动备份教程及步骤详解
- 206浏览 收藏
-
- 文章 · 软件教程 | 12分钟前 | 手机CPU对比
- 手机CPU支持存储扩展吗?
- 276浏览 收藏
-
- 文章 · 软件教程 | 12分钟前 |
- 简讯app能赚钱吗?怎么赚?
- 109浏览 收藏
-
- 文章 · 软件教程 | 13分钟前 |
- Win11更新失败怎么解决?撤销更改修复方法
- 136浏览 收藏
-
- 文章 · 软件教程 | 17分钟前 |
- Windows8如何开启蓝牙功能?
- 412浏览 收藏
-
- 文章 · 软件教程 | 18分钟前 |
- Clawdbot抢票会封号?防封教程全解析
- 340浏览 收藏
-
- 文章 · 软件教程 | 18分钟前 |
- 黔农云办理公积金步骤及查询方法
- 404浏览 收藏
-
- 文章 · 软件教程 | 22分钟前 |
- Win11隐藏搜索框任务栏美化技巧
- 168浏览 收藏
查看更多
课程推荐
-
- 前端进阶之JavaScript设计模式
- 设计模式是开发人员在软件开发过程中面临一般问题时的解决方案,代表了最佳的实践。本课程的主打内容包括JS常见设计模式以及具体应用场景,打造一站式知识长龙服务,适合有JS基础的同学学习。
- 543次学习
-
- GO语言核心编程课程
- 本课程采用真实案例,全面具体可落地,从理论到实践,一步一步将GO核心编程技术、编程思想、底层实现融会贯通,使学习者贴近时代脉搏,做IT互联网时代的弄潮儿。
- 516次学习
-
- 简单聊聊mysql8与网络通信
- 如有问题加微信:Le-studyg;在课程中,我们将首先介绍MySQL8的新特性,包括性能优化、安全增强、新数据类型等,帮助学生快速熟悉MySQL8的最新功能。接着,我们将深入解析MySQL的网络通信机制,包括协议、连接管理、数据传输等,让
- 500次学习
-
- JavaScript正则表达式基础与实战
- 在任何一门编程语言中,正则表达式,都是一项重要的知识,它提供了高效的字符串匹配与捕获机制,可以极大的简化程序设计。
- 487次学习
-
- 从零制作响应式网站—Grid布局
- 本系列教程将展示从零制作一个假想的网络科技公司官网,分为导航,轮播,关于我们,成功案例,服务流程,团队介绍,数据部分,公司动态,底部信息等内容区块。网站整体采用CSSGrid布局,支持响应式,有流畅过渡和展现动画。
- 485次学习
查看更多
AI推荐
-
- ChatExcel酷表
- ChatExcel酷表是由北京大学团队打造的Excel聊天机器人,用自然语言操控表格,简化数据处理,告别繁琐操作,提升工作效率!适用于学生、上班族及政府人员。
- 4037次使用
-
- Any绘本
- 探索Any绘本(anypicturebook.com/zh),一款开源免费的AI绘本创作工具,基于Google Gemini与Flux AI模型,让您轻松创作个性化绘本。适用于家庭、教育、创作等多种场景,零门槛,高自由度,技术透明,本地可控。
- 4382次使用
-
- 可赞AI
- 可赞AI,AI驱动的办公可视化智能工具,助您轻松实现文本与可视化元素高效转化。无论是智能文档生成、多格式文本解析,还是一键生成专业图表、脑图、知识卡片,可赞AI都能让信息处理更清晰高效。覆盖数据汇报、会议纪要、内容营销等全场景,大幅提升办公效率,降低专业门槛,是您提升工作效率的得力助手。
- 4256次使用
-
- 星月写作
- 星月写作是国内首款聚焦中文网络小说创作的AI辅助工具,解决网文作者从构思到变现的全流程痛点。AI扫榜、专属模板、全链路适配,助力新人快速上手,资深作者效率倍增。
- 5577次使用
-
- MagicLight
- MagicLight.ai是全球首款叙事驱动型AI动画视频创作平台,专注于解决从故事想法到完整动画的全流程痛点。它通过自研AI模型,保障角色、风格、场景高度一致性,让零动画经验者也能高效产出专业级叙事内容。广泛适用于独立创作者、动画工作室、教育机构及企业营销,助您轻松实现创意落地与商业化。
- 4628次使用
查看更多
相关文章
-
- pe系统下载好如何重装的具体教程
- 2023-05-01 501浏览
-
- qq游戏大厅怎么开启蓝钻提醒功能-qq游戏大厅开启蓝钻提醒功能教程
- 2023-04-29 501浏览
-
- 吉吉影音怎样播放网络视频 吉吉影音播放网络视频的操作步骤
- 2023-04-09 501浏览
-
- 腾讯会议怎么使用电脑音频 腾讯会议播放电脑音频的方法
- 2023-04-04 501浏览
-
- PPT制作图片滚动效果的简单方法
- 2023-04-26 501浏览

