锐捷NBR路由器手册V1.6下载指南
2026-04-14 23:54:44
0浏览
收藏
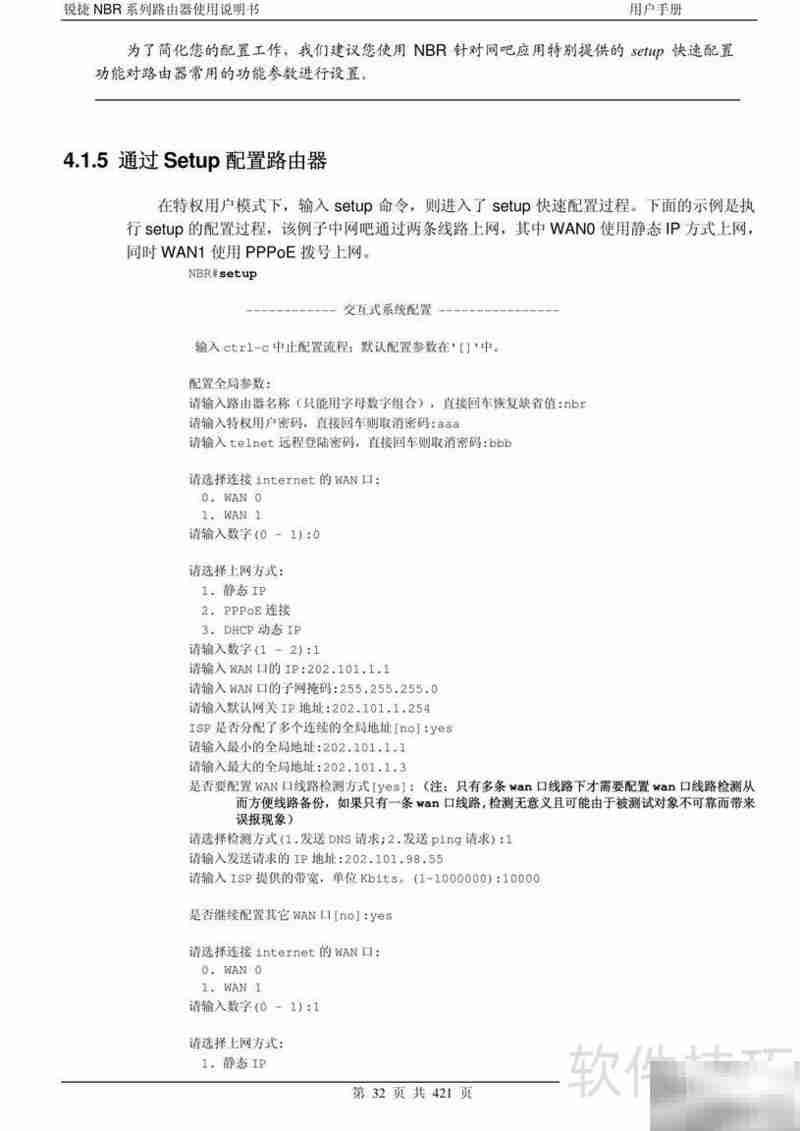
这份最新发布的锐捷NBR路由器用户手册V1.6,不仅系统梳理了设备的完整操作流程,还深入剖析了常见典型故障的诊断思路与实用解决策略,是网络管理员和一线运维人员快速上手、高效排障、充分发挥NBR系列路由器性能的权威指南。
锐捷NBR系列路由器用户手册V1.6全面解析设备操作流程与典型故障应对策略,助力用户高效掌握设备使用要领。








理论要掌握,实操不能落!以上关于《锐捷NBR路由器手册V1.6下载指南》的详细介绍,大家都掌握了吧!如果想要继续提升自己的能力,那么就来关注golang学习网公众号吧!
HTML离线对缓存影响大吗?
- 上一篇
- HTML离线对缓存影响大吗?
- 下一篇
- Excel批量改名Sheet技巧分享
查看更多
最新文章
-
- 文章 · 软件教程 | 6小时前 |
- 打印机字迹淡怎么处理及墨盒检查方法
- 366浏览 收藏
-
- 文章 · 软件教程 | 6小时前 |
- 综合素质评价官网入口及登录指南
- 376浏览 收藏
-
- 文章 · 软件教程 | 6小时前 |
- 中通快递单号查询与物流跟踪方法
- 186浏览 收藏
-
- 文章 · 软件教程 | 6小时前 |
- Excel批量改名Sheet技巧分享
- 297浏览 收藏
-
- 文章 · 软件教程 | 6小时前 |
- 京东优惠券无法叠加怎么处理
- 162浏览 收藏
-
- 文章 · 软件教程 | 6小时前 |
- 快手极速版关闭开屏广告教程
- 386浏览 收藏
-
- 文章 · 软件教程 | 6小时前 |
- 知乎编辑器格式错乱怎么解决?排版异常修复方法
- 267浏览 收藏
-
- 文章 · 软件教程 | 6小时前 |
- Win10修改用户名详细步骤
- 322浏览 收藏
-
- 文章 · 软件教程 | 6小时前 |
- Win10字体更换教程及技巧
- 462浏览 收藏
-
- 文章 · 软件教程 | 6小时前 |
- QQ音乐剪辑歌曲技巧铃声截取教程
- 403浏览 收藏
-
- 文章 · 软件教程 | 6小时前 |
- 紫电核心激活方法详解
- 290浏览 收藏
-
- 文章 · 软件教程 | 6小时前 |
- 虫虫漫画网页版入口及阅读教程
- 291浏览 收藏
查看更多
课程推荐
-
- 前端进阶之JavaScript设计模式
- 设计模式是开发人员在软件开发过程中面临一般问题时的解决方案,代表了最佳的实践。本课程的主打内容包括JS常见设计模式以及具体应用场景,打造一站式知识长龙服务,适合有JS基础的同学学习。
- 543次学习
-
- GO语言核心编程课程
- 本课程采用真实案例,全面具体可落地,从理论到实践,一步一步将GO核心编程技术、编程思想、底层实现融会贯通,使学习者贴近时代脉搏,做IT互联网时代的弄潮儿。
- 516次学习
-
- 简单聊聊mysql8与网络通信
- 如有问题加微信:Le-studyg;在课程中,我们将首先介绍MySQL8的新特性,包括性能优化、安全增强、新数据类型等,帮助学生快速熟悉MySQL8的最新功能。接着,我们将深入解析MySQL的网络通信机制,包括协议、连接管理、数据传输等,让
- 500次学习
-
- JavaScript正则表达式基础与实战
- 在任何一门编程语言中,正则表达式,都是一项重要的知识,它提供了高效的字符串匹配与捕获机制,可以极大的简化程序设计。
- 487次学习
-
- 从零制作响应式网站—Grid布局
- 本系列教程将展示从零制作一个假想的网络科技公司官网,分为导航,轮播,关于我们,成功案例,服务流程,团队介绍,数据部分,公司动态,底部信息等内容区块。网站整体采用CSSGrid布局,支持响应式,有流畅过渡和展现动画。
- 485次学习
查看更多
AI推荐
-
- ChatExcel酷表
- ChatExcel酷表是由北京大学团队打造的Excel聊天机器人,用自然语言操控表格,简化数据处理,告别繁琐操作,提升工作效率!适用于学生、上班族及政府人员。
- 4285次使用
-
- Any绘本
- 探索Any绘本(anypicturebook.com/zh),一款开源免费的AI绘本创作工具,基于Google Gemini与Flux AI模型,让您轻松创作个性化绘本。适用于家庭、教育、创作等多种场景,零门槛,高自由度,技术透明,本地可控。
- 4642次使用
-
- 可赞AI
- 可赞AI,AI驱动的办公可视化智能工具,助您轻松实现文本与可视化元素高效转化。无论是智能文档生成、多格式文本解析,还是一键生成专业图表、脑图、知识卡片,可赞AI都能让信息处理更清晰高效。覆盖数据汇报、会议纪要、内容营销等全场景,大幅提升办公效率,降低专业门槛,是您提升工作效率的得力助手。
- 4523次使用
-
- 星月写作
- 星月写作是国内首款聚焦中文网络小说创作的AI辅助工具,解决网文作者从构思到变现的全流程痛点。AI扫榜、专属模板、全链路适配,助力新人快速上手,资深作者效率倍增。
- 6247次使用
-
- MagicLight
- MagicLight.ai是全球首款叙事驱动型AI动画视频创作平台,专注于解决从故事想法到完整动画的全流程痛点。它通过自研AI模型,保障角色、风格、场景高度一致性,让零动画经验者也能高效产出专业级叙事内容。广泛适用于独立创作者、动画工作室、教育机构及企业营销,助您轻松实现创意落地与商业化。
- 4902次使用
查看更多
相关文章
-
- pe系统下载好如何重装的具体教程
- 2023-05-01 501浏览
-
- qq游戏大厅怎么开启蓝钻提醒功能-qq游戏大厅开启蓝钻提醒功能教程
- 2023-04-29 501浏览
-
- 吉吉影音怎样播放网络视频 吉吉影音播放网络视频的操作步骤
- 2023-04-09 501浏览
-
- 腾讯会议怎么使用电脑音频 腾讯会议播放电脑音频的方法
- 2023-04-04 501浏览
-
- PPT制作图片滚动效果的简单方法
- 2023-04-26 501浏览

