伟岸SST差压变送器使用全攻略
2026-03-12 22:15:45
0浏览
收藏
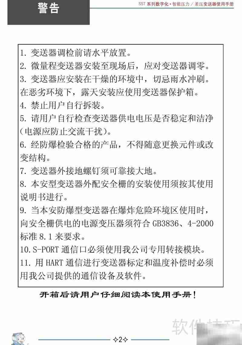
本文深入解析伟岸SST数字化智能差压变送器的完整操作流程与实战故障处理方案,不仅帮助用户快速掌握规范安装、参数设置和日常维护要点,更针对运行中常见问题提供精准、高效的排查与解决路径,是提升仪表使用可靠性与现场运维效率的实用指南。
本文详细讲解伟岸SST数字化智能压力差压变送器的操作流程及典型故障应对措施,助力用户规范使用并高效排除运行中出现的各类问题。









本篇关于《伟岸SST差压变送器使用全攻略》的介绍就到此结束啦,但是学无止境,想要了解学习更多关于文章的相关知识,请关注golang学习网公众号!
Win11SSD寿命查看与健康检测方法
- 上一篇
- Win11SSD寿命查看与健康检测方法
- 下一篇
- Word文字特效设置方法与技巧
查看更多
最新文章
-
- 文章 · 软件教程 | 10分钟前 |
- Excel批量调整行高列宽方法
- 102浏览 收藏
-
- 文章 · 软件教程 | 10分钟前 | 老毛桃PE
- 老毛桃PE注册表修改教程详解
- 441浏览 收藏
-
- 文章 · 软件教程 | 10分钟前 | 微信文件助手网页版
- 微信文件助手网页版使用方法及入口指南
- 201浏览 收藏
-
- 文章 · 软件教程 | 19分钟前 |
- ChatGPT账号被封申诉邮件怎么写?
- 254浏览 收藏
-
- 文章 · 软件教程 | 19分钟前 |
- 小红书删除评论方法及评论管理技巧
- 379浏览 收藏
-
- 文章 · 软件教程 | 22分钟前 | 竹马app
- 竹马app购物教程:如何下单购买
- 122浏览 收藏
-
- 文章 · 软件教程 | 23分钟前 |
- 学科网官网登录入口及在线登录页
- 466浏览 收藏
-
- 文章 · 软件教程 | 24分钟前 |
- Win10如何关闭锁屏密码步骤详解
- 161浏览 收藏
-
- 文章 · 软件教程 | 26分钟前 |
- 当贝D6X高亮版怎么接音响
- 164浏览 收藏
-
- 文章 · 软件教程 | 28分钟前 |
- Snapseed修复照片瑕疵技巧分享
- 390浏览 收藏
-
- 文章 · 软件教程 | 30分钟前 |
- Win11商店无法打开解决方法
- 494浏览 收藏
-
- 文章 · 软件教程 | 31分钟前 |
- 知乎学堂课程目标不清?大纲混乱怎么优化
- 104浏览 收藏
查看更多
课程推荐
-
- 前端进阶之JavaScript设计模式
- 设计模式是开发人员在软件开发过程中面临一般问题时的解决方案,代表了最佳的实践。本课程的主打内容包括JS常见设计模式以及具体应用场景,打造一站式知识长龙服务,适合有JS基础的同学学习。
- 543次学习
-
- GO语言核心编程课程
- 本课程采用真实案例,全面具体可落地,从理论到实践,一步一步将GO核心编程技术、编程思想、底层实现融会贯通,使学习者贴近时代脉搏,做IT互联网时代的弄潮儿。
- 516次学习
-
- 简单聊聊mysql8与网络通信
- 如有问题加微信:Le-studyg;在课程中,我们将首先介绍MySQL8的新特性,包括性能优化、安全增强、新数据类型等,帮助学生快速熟悉MySQL8的最新功能。接着,我们将深入解析MySQL的网络通信机制,包括协议、连接管理、数据传输等,让
- 500次学习
-
- JavaScript正则表达式基础与实战
- 在任何一门编程语言中,正则表达式,都是一项重要的知识,它提供了高效的字符串匹配与捕获机制,可以极大的简化程序设计。
- 487次学习
-
- 从零制作响应式网站—Grid布局
- 本系列教程将展示从零制作一个假想的网络科技公司官网,分为导航,轮播,关于我们,成功案例,服务流程,团队介绍,数据部分,公司动态,底部信息等内容区块。网站整体采用CSSGrid布局,支持响应式,有流畅过渡和展现动画。
- 485次学习
查看更多
AI推荐
-
- ChatExcel酷表
- ChatExcel酷表是由北京大学团队打造的Excel聊天机器人,用自然语言操控表格,简化数据处理,告别繁琐操作,提升工作效率!适用于学生、上班族及政府人员。
- 4427次使用
-
- Any绘本
- 探索Any绘本(anypicturebook.com/zh),一款开源免费的AI绘本创作工具,基于Google Gemini与Flux AI模型,让您轻松创作个性化绘本。适用于家庭、教育、创作等多种场景,零门槛,高自由度,技术透明,本地可控。
- 4785次使用
-
- 可赞AI
- 可赞AI,AI驱动的办公可视化智能工具,助您轻松实现文本与可视化元素高效转化。无论是智能文档生成、多格式文本解析,还是一键生成专业图表、脑图、知识卡片,可赞AI都能让信息处理更清晰高效。覆盖数据汇报、会议纪要、内容营销等全场景,大幅提升办公效率,降低专业门槛,是您提升工作效率的得力助手。
- 4658次使用
-
- 星月写作
- 星月写作是国内首款聚焦中文网络小说创作的AI辅助工具,解决网文作者从构思到变现的全流程痛点。AI扫榜、专属模板、全链路适配,助力新人快速上手,资深作者效率倍增。
- 6446次使用
-
- MagicLight
- MagicLight.ai是全球首款叙事驱动型AI动画视频创作平台,专注于解决从故事想法到完整动画的全流程痛点。它通过自研AI模型,保障角色、风格、场景高度一致性,让零动画经验者也能高效产出专业级叙事内容。广泛适用于独立创作者、动画工作室、教育机构及企业营销,助您轻松实现创意落地与商业化。
- 5034次使用
查看更多
相关文章
-
- pe系统下载好如何重装的具体教程
- 2023-05-01 501浏览
-
- qq游戏大厅怎么开启蓝钻提醒功能-qq游戏大厅开启蓝钻提醒功能教程
- 2023-04-29 501浏览
-
- 吉吉影音怎样播放网络视频 吉吉影音播放网络视频的操作步骤
- 2023-04-09 501浏览
-
- 腾讯会议怎么使用电脑音频 腾讯会议播放电脑音频的方法
- 2023-04-04 501浏览
-
- PPT制作图片滚动效果的简单方法
- 2023-04-26 501浏览

